2025年11月28日,第十七届(2025-2026)虎啸奖启动仪式在北京成功举办,标志着品牌营销数字化领域的年度盛事正式拉开帷幕。
作为品牌营销数字化领域具有专业影响力的奖项,第十七届虎啸奖搭配全新赛事体系、权威评审阵容及多元活动矩阵而来,为行业发展注入协同共生的新活力。同时,本届虎啸奖以“建设商业文明共同体”为赛事主题,让“参与赛事”不再是单一的申报奖项,而是融入行业生态的资源对接入口。
我们也欢迎各大品牌企业、行业公司积极申报虎啸奖,让优质的营销实践获得行业认可,让创新的商业理念融入“商业文明共同体”的生态建设。
第十七届「虎啸奖」,正式开启申报!
参赛网址:case.hooxiao.com




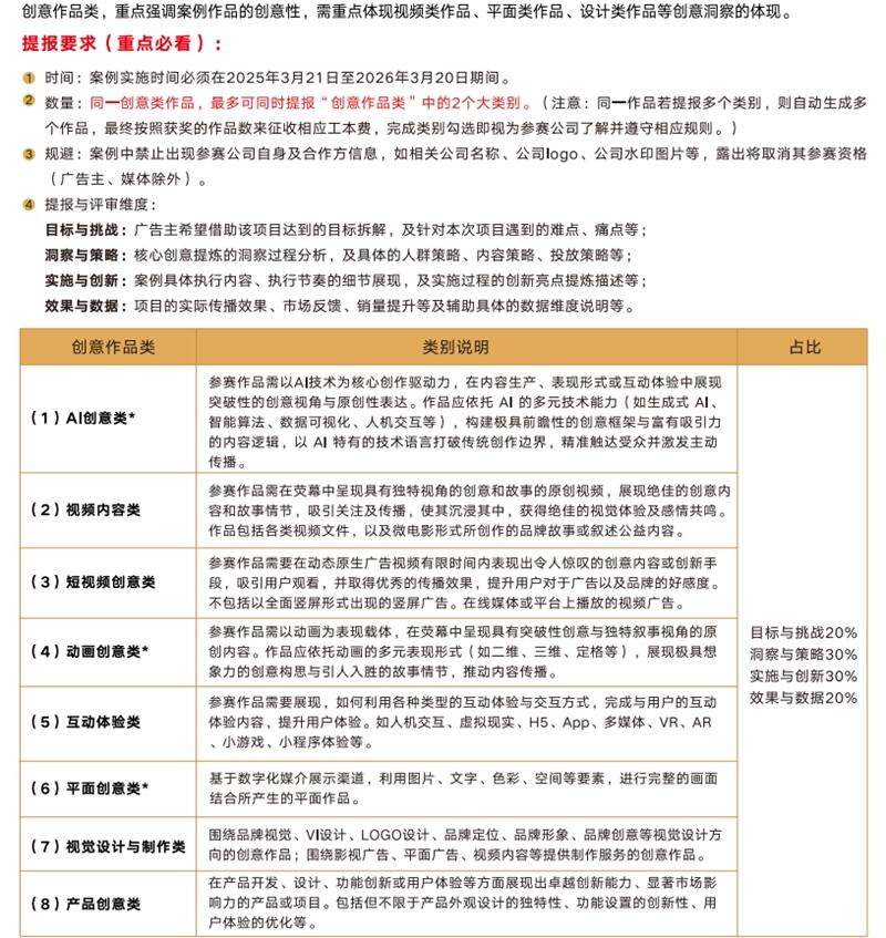
参赛要求
第十七届虎啸奖,共有5大类奖项设置,分别为:营销案例类、创意作品类、电商及效果营销类、技术产品类、机构人物类,5大类又细分为100+子类别设置,以下为各细分类别设置概览及具体阐释,参赛公司可根据作品属性选择合适类别进行参赛。


奖项类别







同一创意类作品,最多可同时提报“创意作品类”中的2个类别。

同一个案例,最多可同时提报“电商及效果营销类”中的2个类别。


同一技术产品,最多只能同时提报“技术产品类”中的1个类别。

技术产品类提报要求


机构人物类-品牌类提报要求


人物类-机构类提名要求
通过十六年来的口碑、资源、能力到趋势洞察的全方位沉淀,虎啸奖已不仅仅是赛事平台,更是能为参与者创造多重核心价值的优质生态载体。
虎啸奖,是专业能力升级的成长平台。由虎啸奖-南京大学-智子云,三方联合研发的“智小虎2.0”模型,相比智小虎1.0,2.0版本实现了从“单一评估工具”到“全链路自进化系统”的核心跨越,升级为基于多智能体协作的自进化数字营销垂直大模型,覆盖需求到效果的全链路服务。智小虎后续版本将围绕垂直领域大模型的落地与优化,完善模型微调与自进化机制,并持续适配企业私有化部署需求,可为参赛企业提供策略支持,提升参赛效率与案例质量,为企业赋能。
虎啸奖,是资源高效链接的生态平台。虎啸奖搭建“案例、知识、资源”共享平台,线上线下结合展示优质案例、分享行业报告与趋势洞察,还举办多类线下活动促进资源对接,企业参与可获取实战经验、前沿知识,拓展合作渠道,实现多方共赢。
从权威背书到资源链接,从能力升级到趋势洞察,参与第十七届虎啸奖的价值早已超越争夺奖项本身。无论是寻求破圈的品牌方、渴望证明实力的代理机构,还是期待拓展合作的技术服务商,都能在虎啸奖的平台上找到属于自己的价值增长点。

本文源自「私域神器」,发布者:siyushenqi.com,转载请注明出处:https://siyushenqi.com/69529.html


微信扫一扫
支付宝扫一扫
































